新闻资讯
News & Events
大乐会奖先后为三一重工、耐世特、友邦人寿、伏图拉、贝朗医疗、爱知高斯电机、启迪设计、中宝药业、货拉拉、叮咚买菜等知名企业、跨国集团定制专属的企业活动业务。
2023已经慢慢接近尾声了,打工人最最最期待的年会就要来啦,我已经迫不及待了!
	
	
 
	
如何办一场领导满意,同事喜欢的年会呢?
2024年会策划方案双手奉上,HR快点来抄作业!
	
 
	
 
年会策划方案目录
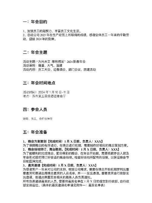
1. 年会目的
2. 年会主题
3. 年会时间地点
4. 参会人员
5. 年会准备
6. 年会安排&节目清单
7. 年会所需费用清单及费用预算
8. 注意事项
	
	


 
	
员工节目参考
歌曲:《热爱105度的你》
歌曲:《爱的城堡》
歌曲:《晴天》《花海》
舞蹈:新宝岛或舞蹈串烧
舞蹈:韩舞《dumb dumb》
舞蹈:古典舞《大鱼》
才艺:乐器、魔术等
策划公司1v1定制,留下(年会/团建+人数)
联系方式:Jimmy 13812784562
快来get同款吧
#年会策划#活动策划#上海年会#苏州年会#北京年会#HR#团建方案#团建策划#年会团建#公司年会#年会活动#年会布置#年会方案#活动方案
大乐会奖国际旅行(苏州)有限公司 Copyright © 2022-2023 PbootCMS All Rights Reserved. 苏ICP备2022015018号-1